四川一法官审理受贿案时当庭被曝出曾行贿 当地尚未回应
12月7日,有多名律师通过不同渠道爆料称,当天在四川省内江市中级法院公开开庭审理的一起受贿案时,出现戏剧性一幕:辩护人出示的一份省高院刑事裁定书显示,正在主持法庭审判的审判长刘某曾被四川省高院确认存在行贿行为。今天(12月8日),赤焰新闻为此向内江市相关部门核实,截至发稿前,内江市相关部门尚未对此事作出回应。
受贿案主审法官被曝行贿
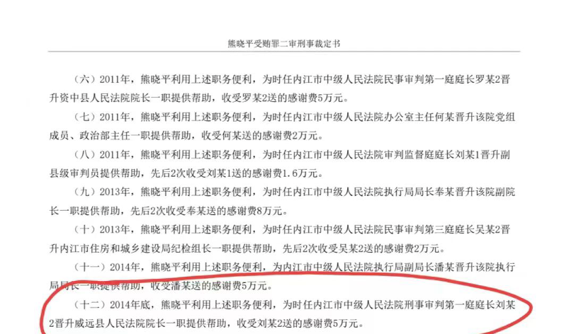
案件审理期间,辩护人出示了一份案号为“(2019)川刑终261号”刑事裁定书,内江市中级法院原党组书记、院长熊晓平犯受贿罪被判刑。其受贿事实中,有一条显示为“2014年底,熊晓平利用职务便利,为时任内江市中级人民法院刑事审判第一庭庭长刘某2晋升威远县人民法院院长一职提供帮助,收受刘某2送的感谢费5万元。”

▲熊晓平受贿罪二审刑事裁定书
辩护人根据掌握的证据当庭指出,该刑事裁定书中的“刘某2”,即12月7日赵永韦被控犯受贿罪一案中的审判长刘某。辩护人进一步当庭质问:“为什么让一个行贿犯审理一个受贿案?”主持这场审判的审判长刘某当庭为此作出回应:“我是根据刑事诉讼法,按照领导的安排。”随后,审判长刘某要求继续开庭。
2015年4月,内江市委组织部发布干部任前公示,时任内江市中级人民法院刑一庭庭长刘应江,拟提名为威远县人民法院院长人选。公开资料显示,刘应江出生于1968年3月,法学硕士,西南政法学院法学专业毕业。
2021年7月,刘应江被免去威远县人民法院党组书记、威远县委政法委员会委员(兼)职务。同年9月,刘应江被任命为内江中院审判委员会委员、审判员。
在内江市中院官方网站“领导班子成员及分工”中,刘应江的工作显示是协助副院长负责刑事审判、司法警察工作。具体负责刑事审判第二庭、司法警察支队工作。

▲刘应江资料图
赤焰新闻了解到,12月7日赵永韦被控犯受贿罪案开庭中,辩护律师张庆方就审判长刘应江的问题提出质疑。当庭另一名法官表示,张庆方律师反映的刘应江问题,与本案无关,他可以继续主持审理本案。
涉事法院:“我们不接受电话采访”
12月8日上午,赤焰新闻致电四川省内江市中院、内江市委宣传部。中级法院宣传联络处工作人员表示“部门同志都出去开会了”、“我们不接受电话采访”。截至发稿时,当地官方仍未就此事作出回应。
