奇葩!凯里北控违约金高于所欠水费物业称供水设备不在管理范围
大众新闻报社众鸣新闻首席记者熊宇 赵宇
12月2日,贵州省凯里市盛世荣华小区因凯里北控清源水务有限公司(下称凯里北控清源)停止对该小区供水,导致业主群炸开了锅,纷纷质疑凯里北控清源为什么要停水还是物业所为?公开资料显示,盛世荣华小区位于凯里市民族体育场南侧,有住户近两千户,属于凯里市高层住宅小区,由凯里市金泰房地产开发有限责任公司开发建设,2013年交房至今由凯里市云丰物业服务有限公司(下称云丰物业)管理。

盛世荣华
据凯里北控清源客户服务部11月27日出具的《欠费催缴通知单》(下称通知)内容显示,凯里市金泰房地产开发有限责任公司名下的盛世荣华小区水表截止11月30日,共欠两个月的水费。用水量为125300吨,合计金额472752.44,其中违约金483554.66元,所欠水费加上违约金总合计为956307.1元。违约金已远超实际所欠水费的总金额。
通知内容还显示,盛世荣华小区所拖欠的水费,凯里北控清源工作人员多次催缴仍未交清,限定于11月30日前交清。11月30日前未交清,将于12月1日停止供水或间歇性供水。

欠费催缴通知
按照正常的逻辑和惯例,与居民息息相关的供水、供电、供气均属于相关专营单位自行经营并向终端用户收取实际产生的费用。盛世荣华小区为什么欠两个月水费40多万加上违约金近百万?单个业主所欠还是全部业主或者物业公司所欠?北控清源违约金是以什么方式计算?真正的拖欠原因是什么?业主为什么不能直接向供水公司交费? 12月2日上午,记者以盛世荣华业主的身份致电凯里北控清源客户服务热线。
接听电话的工作人员告诉记者:盛世荣华拖欠水费已经停水。违约金比水费还高问题,工作人员称因为逾期时间太长。
欠费金额的问题工作人员解释:水费业主每个月交给物业公司,物业公司没有交给凯里北控清源。物业公司与凯里北控清源已经达成了供水协议,物业那边是一块总表,再由总表分给各家各户,其中在总表到各家各户之间,肯定会有一些误差,这个误差就需要物业公司来贴补,凯里北控清源只按总表数据收费。同时再加上部分业主未按时缴纳水费,导致物业这边收不上水费来交所以才欠这么多费用。
关于业主的水费为什么不直接向自来水公司缴纳而由物业公司代收代缴的问题,工作人员称主要问题是小区的供水设施设备以前一直没有移交给凯里北控清源更没有搞一户一表改造工程,所以因历史遗留问题导致现在这样的局面。如果要弄一户一表改造,要由业委会申请,没有业委会的要寻求社区的帮助。一户一表改造需要整个小区进行,单个业主是不能申请的。目前物业公司的收费价格要高于凯里北控清源的收费标准,因为物业公司要承担总表后面的供水设备、管网的维护、维修等费用。总表后面的所有设备不属于北控清源管理,凯里北控清源仅管理到总表处。

小区业主群聊天截图
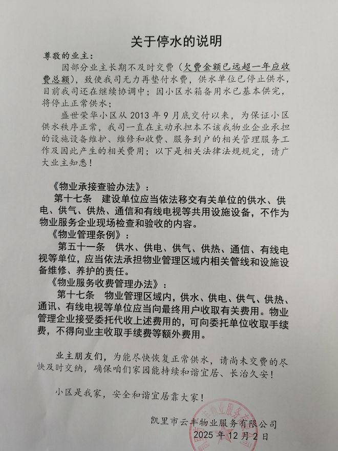
针对盛世荣华小区此次欠费停水事宜,12月2日,云丰物业向业主说明称:因部分业主长期不及时交费(欠费金额已远超一年应收费总额),致使云丰物业无力再垫付水费,供水单位已停止供水,目前云丰物业还在继续协调中,因小区水箱备用水已基本供完,将停止正常供水。
自2013年9月底盛世荣华交付以来,为保证小区供水秩序正常,云丰物业一直在主动承担本不该属于物业承担的设施设备维护、维修和收费、服务到户的相关管理服务工作及因此产生的相关费用。并罗列《物业承接查验办法》、《物业管理条例》、《物业服务收费管理办法》相关供水、供电、供气、供热、通讯、有线电视等单位法律法规清单,同时倡议尚未交费的业主尽快及时交费。
记者从云丰物业了解到,盛世荣华小区每个月差不多10多万的水费,能正常缴费的业主还不到一半。因为收水费的事情,上个月物业公司员工还遭遇业主的“死亡威胁”,目前公安机关在处理过程中。供水属于自来水公司的问题,供水设备不在物业的管理范围,物业成为真正的冤大头。

物业公司的停水说明
多家物业企业负责人向记者透露,像盛世荣华这样实行总表制供水的小区在凯里占有很大的比重,不完全统计保守估计有七八十个小区。自来水公司(凯里北控清源)这种供水模式让业主、物业双方苦不堪言,压力沉重。一边是业主抱怨要承担高于自来水公司水价的水费,一边是物业要承担长期垫付水费的巨大压力,总表制模式供水已成为基层新型矛盾纠纷起源的导火索,同时也是阻碍民营企业高质量发展的“绊脚石”。《物业管理条例》以及修订后施行的《贵州省物业管理条例》明确供水、供电、供气、供热、通讯、有线电视等均由专营单位负责维护和收费。多次找到自来水公司反映物业企业的实际困难,自来水公司都以各种理由或者什么《供水条例》回绝认为其也存在困难。 目前凯里的好几个个小区都存在盛世荣华这种因水费停水扯皮的情况。
记者从相关单位提供的汇报材料显示,相关单位认为供水设施设备是小区最重要的民生保障基本设施,应当依法设计、建设、验收、接管、养护、维修、改造、供水、收费和服务,但相关部门、单位没有完全按照相关规定履行各自职责,相关行为没有真正法治化、合约化。
目前总表制供水的小区主要存在一是一户一表供水方式的高层二次加压电费和供水设施设备养护维修改造等费用均由物业公司在承担。二是非一户一表的高层二次加压(二次供水)用电、水损、抄表、收费、入户服务、设施设备养护维修等不属于物业企业法定、约定的责任目前均由物业公司在承担。
为此相关单位建议:一是供水行为也是商业行为,供水单位与用户是合约关系。供水单位应当同电气网等专营单位一样,依法依约全面接管小区供水系统,履行养护、维修、改造、供水、收费等管理服务到户的责任。二是全面升级改造为一户一表,切实实现小区供水管理服务法治化、合约化、专业化、长效化。
有专业人士告诉记者:自来水公司作为城市供水企业,盛世荣华小区类似停水的民生纠纷,归根结底还是自来水公司引发。相关条例已经明确规定供水供电必须是一户一表,如果不是一户一表,说明验收有问题,自来水公司就不应该供水。
凯里北控清源关于盛世荣华的违约金高于实际所欠的水费,《中华人民共和国民法典》第六百五十四条规定,用电人逾期不支付电费的,应当按照约定支付违约金。经催告用电人在合理期限内仍不支付电费和违约金的,供电人可以按照国家规定的程序中止供电。该条款虽然针对的是供电合同,但根据《中华人民共和国民法典》第六百五十六条的规定,供水合同可以参照适用供用电合同的有关规定,违约金不能超过本金的30%。《中华人民共和国民法典》第五百八十五条款规定,合同约定违约金远超实际损失时,法院或仲裁机构可依请求调低。判定违约金是否过高以实际损失为基础,还需考虑合同履行、当事人过失等因素,超实际损失30%通常视为“远超”。
据北控清源官网介绍,凯里北控清源其前身为凯里市自来水公司,始建于1959年10月。2016年10月,凯里市人民政府以PPP模式转让凯里市自来水公司70%产权30年,由北控水务(中国)投资有限公司中标改制为凯里北控清源。
据了解,盛世荣华小区停止供水后,当地多部门积极协调,目前暂时恢复间歇性供水,相关后续事宜仍在联调过程中。
