涉嫌发布企业负面稿件!成都市自媒体协会财经新媒体专委会主任遭质疑
大众新闻报记者 陈军
近日大众新闻报记者注意到,成都市自媒体协会财经新媒体专委会主任遭网友发帖质疑。
帖文内容显示:该专委会主任承办的财经自媒体,在没有互联网新闻信息服务资质、互联网金融财经信息服务资质的情况下,多次署名首发采编发布涉企负面稿件,网友质疑其当选担任成都市互联网信息办公室主管的协会专委会主任不合适。
9月20日,网友发布的帖文被下线删除。

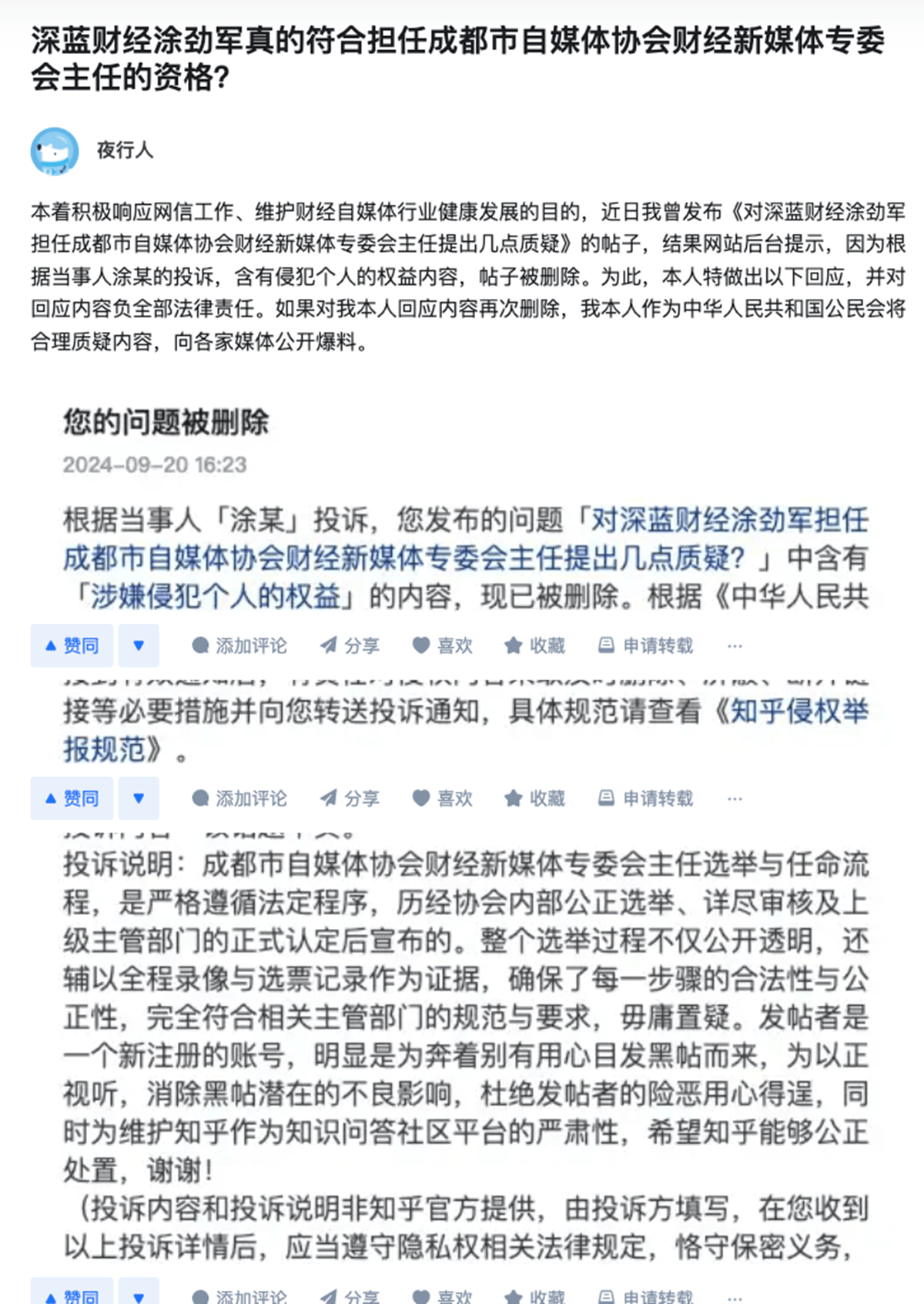
质疑发帖截图
9月21日,该网友再次发帖回应帖文被下线删除原因,并就质疑部分进行补充说明。
该网友称:质疑帖文被下线删除的原因系成都市自媒体协会财经新媒体专委会主任的投诉说明。
说明内容显示,成都市自媒体协会财经新媒体专委会主任的选举与任命流程,是严格遵循法定程序,历经协会内部公正选举、详尽审核及上级主管部门的正式认定后宣布的。整个选举过程不仅公开透明,还辅以全程录像与选票记录作为证据,确保了每一步骤的合法性与公正性,完全符合相关主管部门的规范与要求,毋庸置疑。
该专委会主任认为:发帖者是在知乎上注册的新账号,明显是奔着别有用心的目的发黑帖而来。

财经新媒体专委会成立大会 来源/成都自媒体协会
公开资料显示,成都市自媒体协会财经新媒体专委会今年5月11日在成都市双流区融媒体中心揭牌成立。成员为深蓝财经、梧桐树下V、大成产经、放牛塘、銳观财经、文轩财经、智药局、雨前产经观察、科创四川、财富时代、产业成都、环铭财经MCN、第一食品资讯、麻辣车事、科技杂谈、天新财经、鹿鸣财经、西部城事、筑基政经、光伏新观察。
5月11日,成都市自媒体协会财经新媒体专委会发布倡议,主动维护营商环境、不炮制传播虚假信息、不抹黑诋毁企业和企业家形象和声誉等。


倡议书
据了解,成都市自媒体协会财经新媒体专委会是在成都市网信办指导下设立的专业分支机构。9月14日,成都市自媒体协会公众号发文显示,其中协会组织架构及人事调整情况中,新成立的财经新媒体专委会深蓝财经涂某某系主任委员。
该网友公开喊话,质疑深蓝财经多次署名首发采编发布涉企负面内容不宜担任主任委员。

公众号平台截图
记者检索发现,获批中央网信办和四川省网信办互联网信息服务采编发布和转载服务许可的单位,均无网友质疑的深蓝财经名单。浏览深蓝财经自媒体平台,确实存在多篇涉成都本地及省外原创负面稿件。
