追踪!重庆铜梁林业干部致国家损失百万当地纪委被指涉嫌包庇
众鸣新闻首席记者熊宇 骆闻
重庆市铜梁区林业局干部利用职权接受服务对象吃请以及违规经营谋利造成国家损失上百万一事,2025年1月16日,众鸣新闻以《林业干部违纪违法!群众质疑重庆市铜梁区纪监委包庇放纵从轻处理》为题进行报道后,广大网友非常关注铜梁区纪委为何对此事草草处理?对损害国家利益上百万一事为何不做调查处理?质疑纪委背后是否有人充当保护伞呢?近日,记者多次跟铜梁区纪委相关领导沟通联系,将此事的进展再次跟踪报道。

(唐大超供应苗木修建的铜梁产业大道行道树无一颗加利海藻树存活)
对于国家干部违规接受服务对象吃请,违规经营牟利坑害国家利益,一直以来也是广大人民群众经常诟病议论的一个话题。铜梁区纪委存在对铜梁区林业局干部唐大超违规接受服务对象吃请,违规经营牟利侵害国家利益上百万被从轻处理一事,记者在报道后近半年的时间内,多次联系铜梁区纪委相关领导了解重新调查情况。铜梁区纪委的领导多次回复说,案件还在继续调查中。
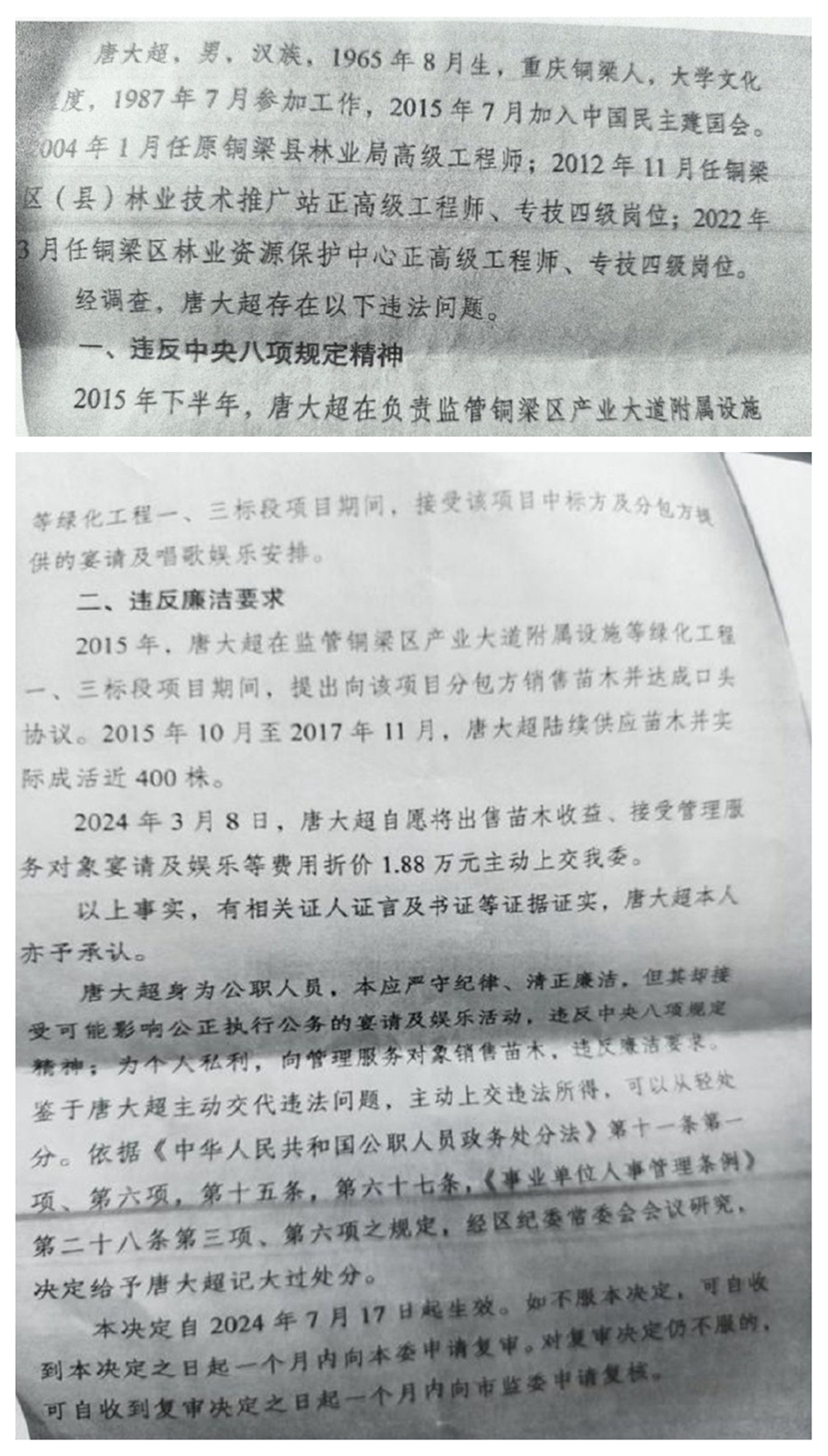
2025年3月 18日,记者亲自到纪委与纪委常委、监察室主任张飞进行沟通时,张飞常委明确答复:一、此前记者要求查看纪委处理唐大超的正式公文,由于纪委机关是党委机关,公文不便对外进行公布。二、唐大超案件是交铜梁区住建委纪检组调查,纪委监察室没参与直接调查,该案以住建委纪检组调查的材料作出的处分。三、对记者反映唐大超利用职权谋利侵害国家利益,损失上百万一事,纪委将做后续调查处理。

(唐大超在茶楼找投诉人商谈高价购买他种植苗木谈判视频截图)
对于铜梁区纪委领导的答复,记者也明确告知广大网友质疑意见。第一、纪委对唐大超作出的处分文件,并没有在公文上依照《保密法》14条规定注明属于保密文件的密级,如没有标明密级就不属于保密文件,处分决定文件就应当向社会进行公开。二、对于该文件按照《保密法》规定该处分文件属于保密文件规定的范围,而该文件确没有纳入密级管理,那对于失职玩忽职守处理公文的工作人员是否按照违反《保密法》61条规定给于了纪律处分?三、对纪委收到正式实名举报到现在近两年时间,给国家造成损失,可以通过招投标上确定的树木投标数额以及现场还有没有损失的树木一看就一目了然,如果现场确定没有成活的树木,那必定跟国家造成上百万的损失,肯定属于追究刑事责任的范围,应当进行立案调查。第四,对于利用亲属违规成立苗木公司作为实际控制人进行违规经营,在诈骗拆迁款数百万的事实,通过市场监管局登记文件和拆迁合同等这些证据立马就可以核实。

(铜梁区纪委对唐大超的处分文件内容截图)
2025年6月18日,另一投诉人陈德贵到铜梁区纪委与张飞常委沟通,举报唐大超利用亲属名义注册茂森苗木公司贿赂拆迁评估人员,将原有的拆迁评估价格200多万提高到400多万元,骗取国家征地拆迁款二百多万元。
纪委张飞常委对于唐大超案件群众的质疑答复道:纪委尽快通过这些线索核实。然而,半年后通过记者多次电话询问,一直没有任何进展,纪委答复一直还在调查之中。
对纪委的投诉回复意见,投诉人蒲先生也认为,纪委肯定存在保护伞的行为,十天就可以核实清楚的,为何一两年都核实不清。唐大超作为享受处级干部待遇的正高职称的公职人员,利用职权牟利是铁板钉钉的事情,为何纪委不做认真的核实调查。对于被受处分的情况,比他职务高的厅级干部以及比他职务低的村干部,为何纪委都要向社会上公布处分的结果?唐大超为何就不能够公布呢?

(当事人向铜梁区纪委投诉唐大超利用外侄公司骗取政府拆迁款派出所的调解意见)
对于群众质疑的情况,记者两次向铜梁区纪委蒲勇书记进行短信沟通和电话沟通,转达投诉群众对纪委的投诉意见。蒲勇书记在电话中也答复转相关科室尽快处理。然而又是两个月过去了,期间记者也多次香相关科室负责人询问查处进展情况,但一直没有得到唐大超被立案查处的回复。

(记者连续两次向新任的铜梁区纪委蒲勇书记短信汇报截图)
2025年8月16日,投诉人刘先生告诉记者,以前纪委回复说会认真查处,唐大超却告诉我们说,我们的投诉永远无效,在公、检、法和纪委都有相关的熟人“关系”不会被查。然而今天从唐大超正式退休开始,始终没有得到唐大超被查的官方消息,看来唐大超的“钞能力”非常巨大,他所说的话有一定的真实性。看来铜梁纪委查处他违法犯罪的执法能力,没有他的“钞能力”强大。
对于林业局干部违规违纪铜梁区纪委为何一直不查,众鸣新闻将继续关注发回最新报道。
