追踪!重庆铜梁应急局难以服众的事故认定报告
大众新闻报社首席记者熊宇 骆闻
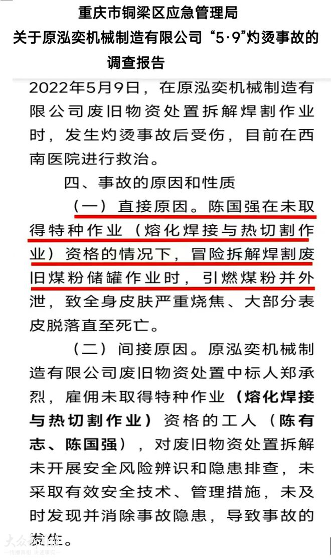
重庆市铜梁区福果镇在2022年发生一起燃爆事故,造成1死1重伤和近400万元的经济损失。铜梁区应急局对此事故作出了事故认定报告上报区政府认可,但该事故认定报告当事人认为多处调查不实,有弄虚作假的嫌疑。针对当时人认为的众多疑点,本报于2023年以《重庆铜梁一燃爆事故应急部门被指事故认定马虎证据不实》为题进行关注。本报关注后,引发当地相关部门的高度重视,目前已经落实好受伤人员的低保救助工作。对于涉案人员涉及的刑事案件已进入重新审查,但对于当事人质疑的证据不实情况,铜梁区应急局仍然没有拿出有力的证据证明调查属实,目前仍没有进展。
投诉当事人郑先生认为:目前铜梁区应急局的这种做法就是想大事化小小事化了,没有实质性的解决问题。对于案件当中一些核心问题——没有在任何人证、物证、勘验、鉴定等事实清楚的基础上,就一口认定事故是操作工人无证焊割引燃煤粉,没有排除其他原因或者煤粉自燃的可能性,对当地镇政府违法抛弃煤粉的问题不作调查,调查组成员不依法履行回避原则,对当地政府伪造当事人签字证据的问题不作笔迹鉴定,机械厂搬迁镇政府以38万的价格收购,为何要以53万的价格卖出进行经营赢利,而不由机械厂自行处理呢?当地镇政府移交储煤罐时对隐藏遗留的数吨煤粉不作说明,政府违反《民法典》规定隐瞒交易标的的重大瑕疵,故意向公安机关提交错误身份信息等等这些一系列核心的问题,根本没有做出一个实质性的认定。还认定当地政府不 存在安全责任监管不履职的情况,这显然是故意要偏袒当地镇政府,将镇政府应该承担的责任强加于他个人身上,让他承担民事以及刑事上的责任,而法院则根据事故调查报告让他承担了巨额的赔偿责任。区应急局不提交纠错报告让区政府对事故认定结果进行纠错,他的赔偿责任就是一个死局无法解开。只有区政府进行了纠错,法院的判决才可以撤销改判对他的赔偿责任,刑事责任也自然就撤销了。


(应急局的事故认定属于无证焊割操作,而当事人却持有以过期操作证,应急局却拿不出现场焊割的图片证据以及鉴定报告证明是属于焊割引发的事故。)


(应急局认定镇政府已告知事情的危险性并签字确认,在本次事故中不存在履职不到位的问题,业主却不承认郑承烈三个字他本人所签,而是政府为逃避责任伪造的。)

(镇政府本身就是涉事被调查单位,却参加了事故调查组参加调查,违反了回避原则。)
郑先生还强调,这件事最核心的是要还原事故发生的真正原因。根据《生产安全事故报告和调查处理条例》,事故调查中需要进行技术鉴定的,事故调查组应当委托具有国家规定资质的单位进行技术鉴定。但是铜梁应急局并没有按规定履行相关程序,所谓的勘验仅仅是在远处拍照、所谓的调查依据仅仅是自相矛盾的询问笔录,同时还辩解说“事情过程很清楚,不需要鉴定”,这就等于是说“我口头说是怎么样就是怎么样”,完全没有公信力可言。
而另外一个伤者投诉人陈先生认为,法院判决他受伤的责任由老板郑先生承担赔偿,是基于错误的《事故调查报告》作出的判决,更不用提郑先生完全没有赔偿经济能力,这样的判决就相当于空头支票判了也没有用。而事故真正的责任方福果镇人民政府没有履行安全监督责任义务,没有履行危险物品告知责任,是导致事故发生的真正原因。而法院对政府事故认定是否合法根本没有依法调查,依据弄虚作假调查作出错误的事故认定报告采取了维持认定的判决,这也是导致错案发生的根本原因。如果政府的事故认定调查报告被撤销了,事故的责任方福果镇政府承担全部法律责任,一切矛盾都化解了。
对于当事人反映的上述问题,记者于2024年5月23日再次向铜梁区应急局核实,该局张光文局长也认可执法支队夏支队长的观点。认为他们的事故调查报告真实有效,不存在错误,对投诉人提出的事故调查认定当中对事实认定和调查程序错误的问题,二审法院都没有撤销,就应该认为是正确的。同时还认为煤粉不属于易燃易爆的危险物品,此次事故就是应当由业主郑承烈承担全部责任。对于记者提出的质疑观点他们会和法律顾问商讨后答复,截至记者发稿前也未得到回复。
对此,郑先生和陈先生都表示不解:“本地最权威的主管部门,要回答一个专业领域的问题,以及煤粉是不是危险物品,还需要咨询法律顾问才能答复?在应急局的调查笔录当中,涉事单位泓奕机械厂生产部长就承认了煤粉是危险物品”。从两位当事人的反映情况看,每次向应急局书面或口头反映上述质疑,应急局方面都只是简单重复一遍原《调查报告》叙述的内容,完全回避了核心实质问题。
在发稿前投诉人陈先生告诉记者:在这期间多次向市级、区级人民政府信访部门多次反映,一直没有得到有效的解释。每次去了市信访办,都被以不接纳、不立案的方式拒绝,都由当地政府接回来了事,当地政府对此事的解决态度就是推诿拖拉。陈先生还曾经明确以书面方式向铜梁区信访办询问,要求解释说明“煤粉被政府随意抛弃是否合法”“应急局是否追查煤粉来源”等问题,区信访办的回复也是一味的“避而不答”或者“避重就轻”,根本不予回复这些根本性、实质性问题。
记者查询发现,煤粉具有易燃、易爆的危险性,一旦煤粉发生火灾或爆炸事故,将会造成极大的人员伤亡和财产损失。此外,煤粉具有粉尘爆炸的隐患,粉尘浓度一定时,仅需一定的能量就能够引发爆炸。因此,在工业生产中,必须采取严格的安全防护措施,严格遵守安全操作规程,保证煤粉储存、输送、使用等环节的安全。根据《危险货物分类和标记规则》的规定,煤粉属于可燃性固体第4类危险品,危险性较高。可燃性固体是指有助于燃烧的固体物质,包括有机物、无机物等多种物质。而第4类危险品则是指易燃固体、自反应物质和遇水放出易燃气体的物质。
记者在调查中发现,铜梁应急局在对原搬迁厂家泓奕机械厂的生产部长、操作工人的《询问笔录》中,相关人员明确表示煤粉属于易燃易爆的危险粉尘,必须通过专门的严格流程进行清理。
同时,记者还通过“国家应急局管理部”官方微信公众号查询到,曾分别于2023年7月4日、9月29日两次以《历史上发生的危险化学品事故》为题,通报了煤粉引发的安全生产事故。不知是铜梁应急局有关负责人认为“煤粉不是属于易燃易爆的危险物品”这一说法依据是什么?
公开资料显示,煤粉是一种易燃易爆性质的物质,属于可燃性固体第4类危险品。在生产和使用过程中,必须严格遵守安全规程,做好防护措施,防范危险。


(应急局事发后调查泓奕机械生产部长王部长告知铁罐里煤粉是易燃易爆危险物品。福果镇安全管理人员,却告知不知道铁罐里是什么物品。)

(而伤者陈有志告诉调查律师,根本没有进行焊割,就发生了爆炸。)
记者手记:铜梁区的燃爆灼伤事故看似一起简单的事故认定,但是当事人都对事故认定的程序性以及合法性产生了质疑,当地应急局却对质疑拒不作出合理合法的解释,一句“法院至今未对我们的事故认定和执法过程进行认定违法就是合法”的说法,致使群众对行政执法过程的合法性产生了严重的质疑。
重庆市铜梁区应急局对群众质疑的执法行为何时能够作出合理的解释呢?本报继续关注。
