贵州凯里法院一民事判决书当事人质疑枉法裁判,审判员张冠李戴遭投诉举报
大众新闻报记者 陈军 吴影觉
早期时间,江西某高职学校学生在食堂打饭吃出疑似老鼠头,经当地市场监管部门现场检查,确认学生吃出疑似老鼠头的物品为鸭脖。江西省启动调查后,最终官方通报学生吃出的物品确系老鼠头。当地市场监管部门被网友戏称古有指鹿为马、张冠李戴,如今却真实的演绎成指鼠为鸭。
指鹿为马、张冠李戴泛指背离扭曲客观事实,颠覆真相,混淆是非。日前,贵州省凯里市法院许某俊法官作出的一份民事判决书,被当事人投诉举报疑似枉法裁判,指鹿为马,张冠李戴。

凯里市法院 陈军/摄
2023年12月13日,凯里市某物业公司负责人(下称当事人)告诉记者:2011年,由黔东南州某房开公司开发建设的某小区建设完毕,小区配套的4台电梯由贵州西蒙斯电梯公司(下称电梯公司)负责安装。2012年底当事人承接小区的物业管理后,其 4台电梯的维护保养全权由安装单位电梯公司负责。截止2022年4月,当事人与安装单位贵电梯公司合作十余年。期间,从未拒绝支付过维保等费用。
2019年后,电梯公司债务缠身处于倒闭状态,无经费支付电梯维保人员工资。2021年10月开始,就未有专业人员再对4台电梯进行正常和规范的维护保养。
2022年1月,当事人支付电梯公司2021年4至12月维保等费用,从当月月开始,电梯长时间天天出现出故障,经常一天出现七八次的高频率,业主怨声载道,并将电梯故障情况持续不间断发布在业主群引发业主的强烈不满,往往同一个问题半年处理不好。当事人多次与电梯公司协商要求电梯正常规范维修保养,减少故障频率。
2022年7月16日,电梯公司维保人员明确修不了甩手不管,要求当事人另外找其他电梯公司进行维修。

业主反映的电梯问题聊天截屏 陈军/摄
2023年9月8日,电梯公司一纸诉状将当事人告上法庭。要求当事人支付12501元,30%的违约金3705.3元,同时向法院提供电梯维保合同,单方面制作的联系函和当事人保存客户签名栏目名字不一致的电梯维保记录等。
接到凯里市法院的应诉通知后,当事人称已向法庭提供维保合同、与电梯公司沟通电梯维修电话录音、2022年1-7月业主群反应客观真实存在的电梯问题、解除合同电话录音、电梯维保记录等原始证据。这些证据足以证明电梯公司严重违约未履行电梯正常维保。
2023年12月11日,凯里市法院适用小额程序终审判决全部支持电梯公司的诉讼请求。
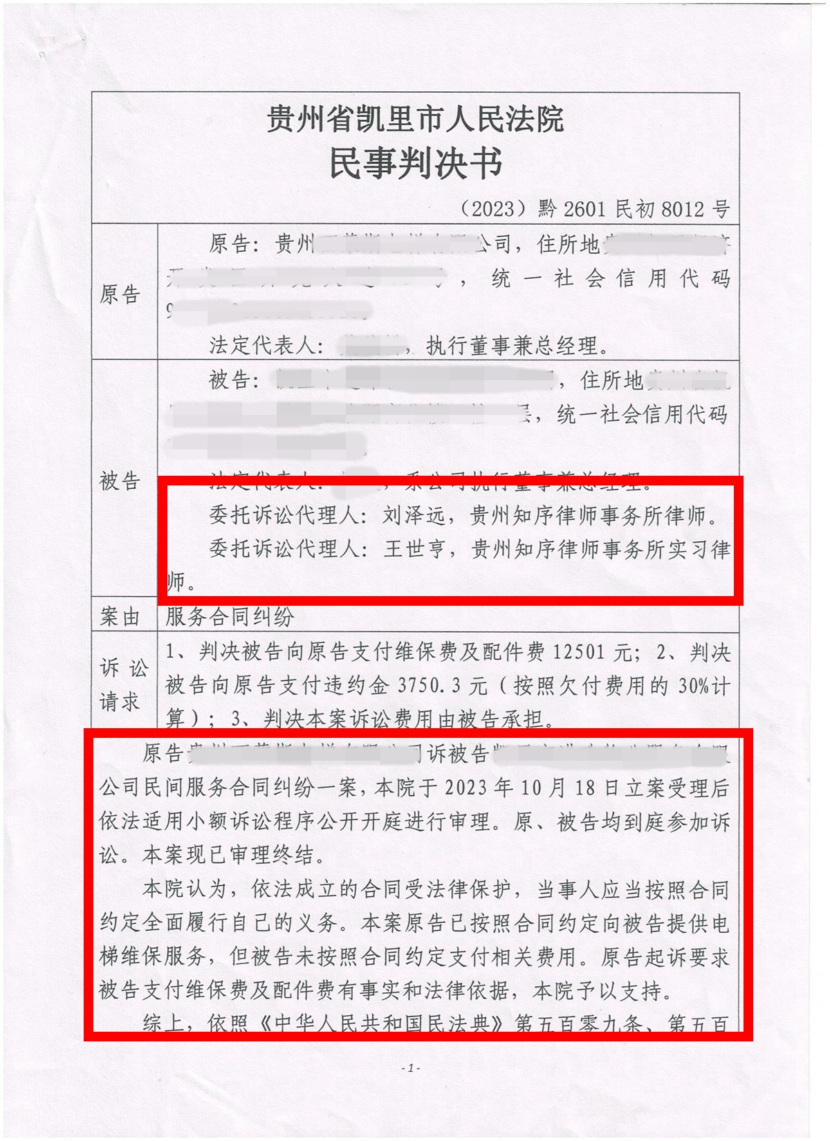
当事人认为:众所周知,电梯作为特种设备,维修保养国家是有规范和标准的,不出现故障是不可能的,但出现故障后能及时处理和减少降低故障频率。本次诉讼中已向法庭提供所有原始证据,证明原告无力修复电梯长期存在的问题且主动解除合同,审判员却置事实、程序和法律不顾枉法裁判。根据相关法律规定,实习律师是不能独立参与开庭也不能单独执业。当天开庭的时候原告方只有一名实习律师到庭参与诉讼。颠倒黑白的是审判员在判决书中却给被告安排了两名律师,一名是到场参与诉讼的实习律师,另一名是未到场的律师。同时判决书仅有一面之词,被告输在什么地方莫名其妙,判决支付的费用是什么时间到什么时间更是莫名其妙。如果按照审判员指鹿为马、张冠李戴的审判逻辑,在市场经营活动中,服务与质量都不重要,只要有合同就可以通过法院得到费用。
当事人还认为,法院是维护公平正义的最后一道防线,至少在本案中没有感受到任何公平和正义。

判决书 红圈处为当事人的质疑
记者在当事人提供的(2023)黔2601民初8012号贵州省凯里市法院民事判决中看到:其中原告栏有原告的名称、住所地、统一社会信用代码、法定代表人和职务外,再无其他内容。被告栏除被告的基本信息外,另外增加了两名委托诉讼代理人,其中一名为律师另外一名为实习律师,其他内容仅有凯里市法院认为的部分文字。
天眼查数据显示,贵州西蒙斯电梯公司2015年到2023年期间49次被全国各地法院强制执行,股权多次被冻结,列为限制高消费10余次,属于失信企业。
为进一步核实当事人的投诉举报内容的真实性和了解案件相关情况,12月14日下午,记者致电联系凯里市法院被举报法官许某俊办公室。接听电话的工作人员告知需要联系法院办公室,后来记者多次拨打其办公室电话均无人接听。12月15日上午记者发稿前,联系上凯里市法院办公室,相关人员告诉记者:根据规定,记者采访需要宣传部门批准。至于案件情况,会与审理法官沟通。
就(2023)黔2601民初8012号民事判决书当事人质疑和举报的问题,记者走访相关法律界人士。
法律界人士介绍:通常如何认定枉法裁判需要结合法官在审判活动中是否违背事实和违背法律作出的判决书来判断。根据最高人民法院关于加强和规范裁判文书释法说理的指导意见来看,(2023)黔2601民初8012号民事判决书存在缺失释法说理内容,也就是当事人所说的官司输了输在什么地方莫名其妙。裁判文书最大的价值在于彰显司法公信力,不仅要求用词准确、语言流畅、诉讼程序记录完整,还要求诉辩意见回应充分,释法说理得当。

信访办理流程(受访者供图)
至于当事人所说的判决书被告栏遭遇安排律师的说法,如果事实是被告没有聘请律师,判决书却写上至少属于工作上的失误或笔误,说明工作责任不强,对当事人严重不负责任敷衍了事。法律文书具有权威性和严肃性,关系着诉讼参与当事人的合法权益,来不得半点马虎。
公开资料显示,(2023)黔2601民初8012号民事判决书审判员许某俊,原系贵州某律师事务所律师,后来通过考试进入法院系统。
据了解,2023年11月11日下午,当事人已通过贵州信访局网站投诉举报(2023)黔2601民初8012号民事判决书审判员许某俊,诉求依法依规纠正判决事实严肃处理审判员。12月12日上午,凯里市信访局已转送凯里市法院办理,目前处于办理状态。
当事人的后续举报进展情况以及案件的走向,记者将继续关注发回最新报道。
